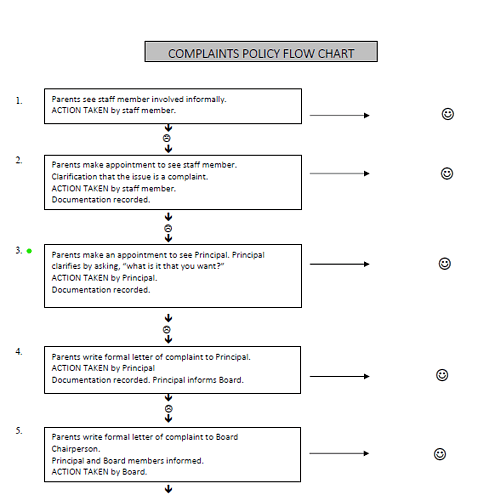
Rotokauri School Complaints Procedure
Rotokauri School recognises the importance of the school responding to concerns and complaints in a fair and consistent manner, in accordance with the relevant employment contracts, legislation and codes of conduct.
Purpose:
To maintain a safe environment for staff and students
To provide fair and effective procedures to deal with concerns and complaints when raised, ensuring matters of concern are resolved as early as possible.
To ensure that all parties are treated with respect, fairness, transparency and with dignity
Maintain confidentiality.
To put in place corrective actions as required.
